UFPR 2015 Biologia - Questões
Abrir Opções Avançadas
Leia a notícia abaixo:
Leishmaniose na mira: famosos se unem em campanha contra a eutanásia canina
Uma campanha realizada em conjunto com as ONGs paulistanas Arca Brasil e Ampara Animal tem como objetivo mudar as políticas públicas que dizem respeito à leishmaniose em animais. As indicações atuais são de que todos os cães afetados sejam eutanasiados, muitas vezes sem contar com a chance de tentar um tratamento.
(Revista Veja São Paulo. http://vejasp.abril.com.br/blogs/bichos/2013/08/leishmaniose-eutanasia-campanha-famosos/. 27 ago.2013.)
A razão do sacrifício dos cães é que esses animais oferecem riscos à população, pois apresentam o parasita
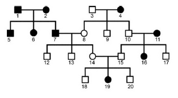
A narcolepsia é um distúrbio de sono que acomete a espécie humana e outros animais. Com o objetivo de investigar a causa da doença, pesquisadores da Universidade de Stanford (EUA) introduziram cães narcolépticos em sua colônia de animais saudáveis e realizaram cruzamentos, alguns deles representados no heredograma ao lado. Os animais 1, 2, 4 e 11 são os animais narcolépticos introduzidos na colônia. Após anos de pesquisa concluíram que nos cães a transmissão da narcolepsia é resultante da ação de um par de alelos.

A partir dessas informações, responda:
Qual é a probabilidade de um filhote do casal formado pelos animais 13 e 16 nascer com narcolepsia?
A pressão parcial de oxigênio $(pO_2)$ no sangue foi medida simultaneamente em diferentes pontos do sistema circulatório de um mamífero. Em condições normais espera-se que
Um pesquisador injetou uma pequena quantidade de timidina radioativa ($\ ^3_H$-timidina) em células com o propósito de determinar a localização dos ácidos nucleicos sintetizados a partir desse nucleotídeo, utilizando uma técnica muito empregada em biologia celular, a autorradiografia combinada com microscopia eletrônica.
Assinale a alternativa que apresenta os dois compartimentos celulares nos quais o pesquisador encontrará ácidos nucleicos radioativos.
Numa planície alagada, bastante estável há milhões de anos, existe uma espécie de arbusto tóxico que produz flores com 10 variedades de cores distintas (fenótipos). Sabendo que as cores das flores em questão são determinadas geneticamente, um pesquisador lançou a seguinte pergunta: por que arbustos que produzem flores azuis são mais abundantes que os que produzem flores de outras cores? Para tentar responder a essa pergunta, o pesquisador investigou cinco parâmetros nos arbustos que apresentam esses 10 fenótipos distintos. De acordo com a teoria da seleção natural, qual parâmetro levantado pelo pesquisador é imprescindível para responder à pergunta formulada?
Carregando...